Launched this week

YouClip Starter Kit
Production-ready AI Video SaaS boilerplate (Next.js + n8n).
7 followers
Production-ready AI Video SaaS boilerplate (Next.js + n8n).
7 followers
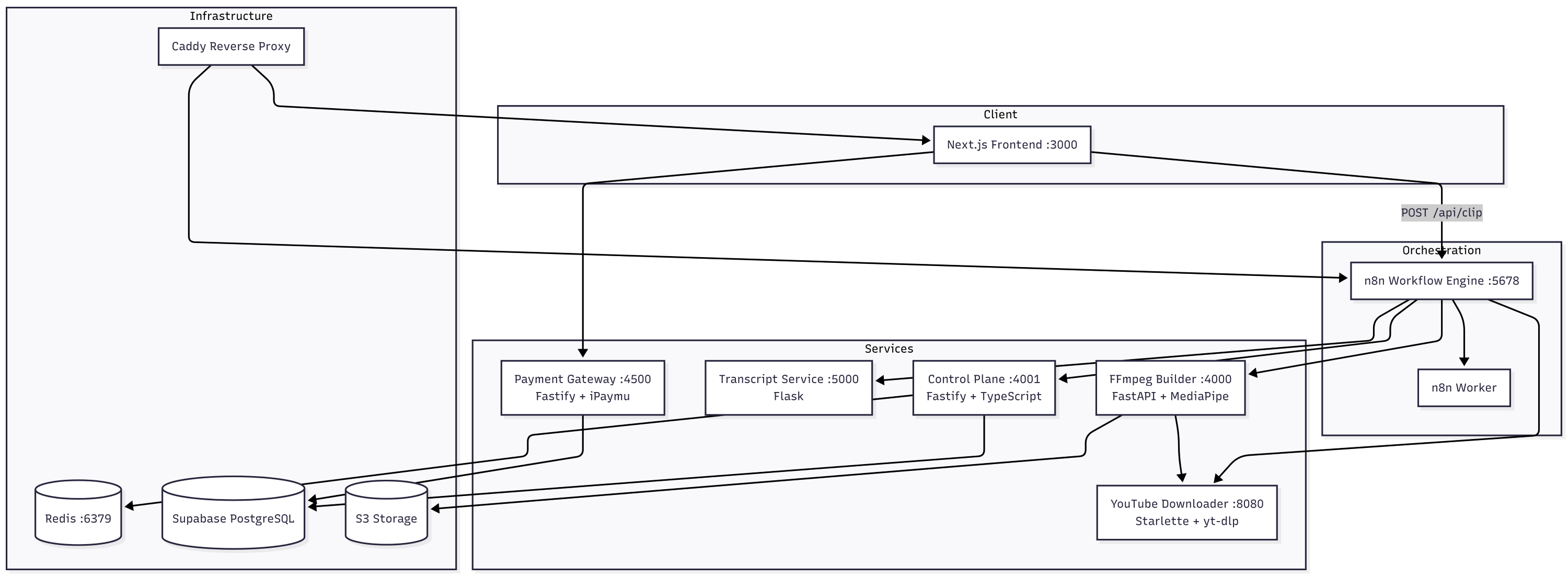
A production-grade microservices architecture to build your own AI Video Repurposing SaaS (Opus Pro clone). Includes Next.js 16 frontend, Python FFmpeg engine, and complex n8n workflows for AI viral scoring and face tracking. Save 300+ dev hours.








Payment Required
Launch Team / Built With

Migma AI β Lovable for Email
Lovable for Email
Promoted
Maker
πReport



