
web3Insure
A REAL Decentralized Web3 Insurance
27 followers
A REAL Decentralized Web3 Insurance
27 followers
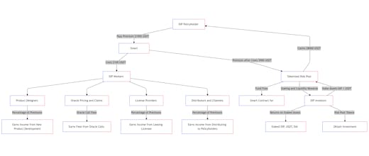
Web3Insure is transforming the insurance landscape by leveraging Web3 features. We connect smart contracts and cryptocurrencies with traditional insurance products to provide risk protection for real-world assets.









Elisi : AI-powered Goal Management App