
MindCircle
Structure your ideas with AI. Stop thinking alone.
1 follower
Structure your ideas with AI. Stop thinking alone.
1 follower
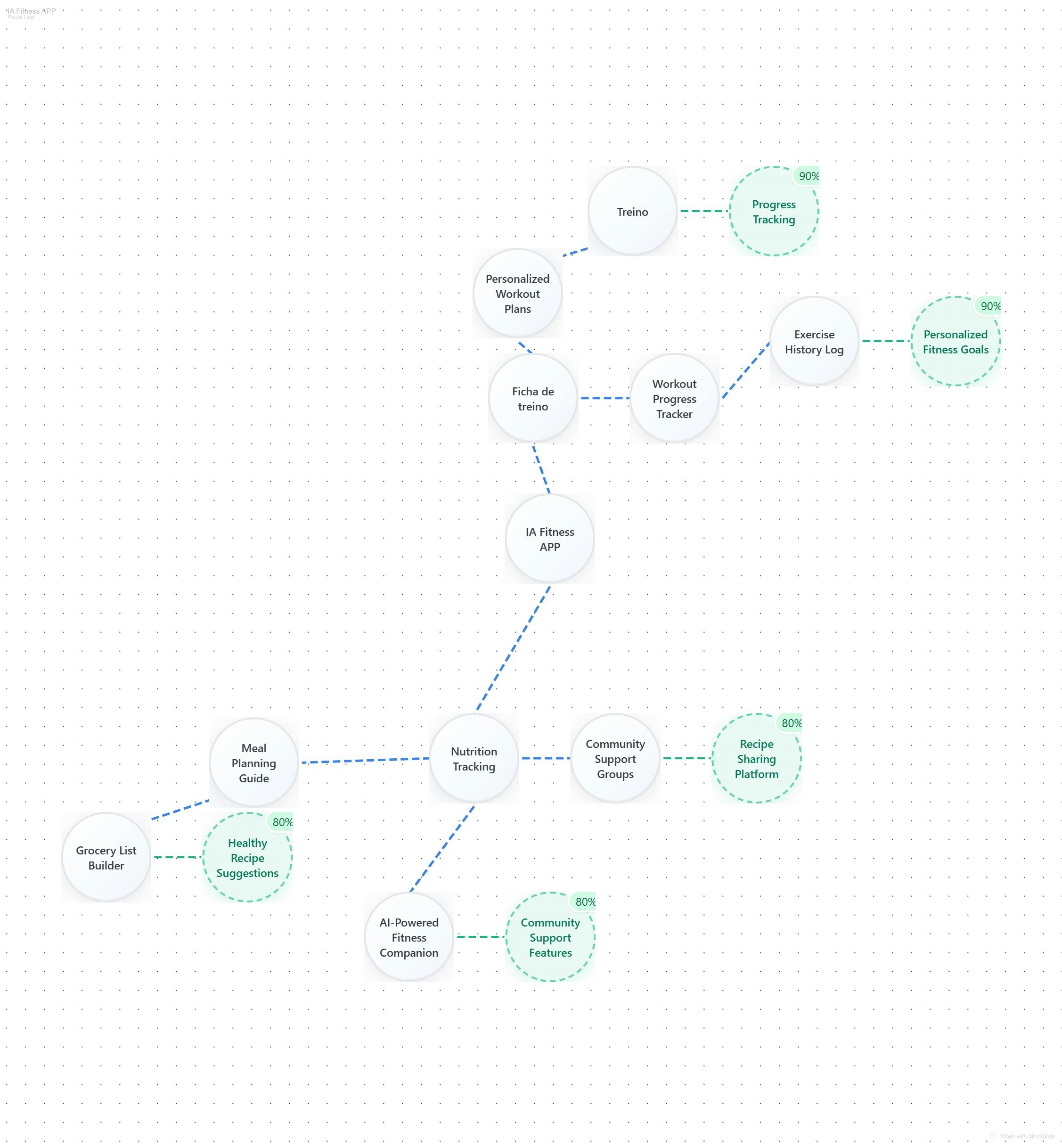
MindCircle is an AI-powered tool that helps you turn messy ideas into clear, structured thinking. Start with a simple thought, and let AI expand it into connected concepts, insights, and possibilities. Whether you're building a product, planning a project, or exploring ideas, MindCircle helps you think faster, deeper, and with more clarity.






Big update just dropped β and yeahβ¦ a lot happened π
Hereβs whatβs new:
β¨ Cleaner diagram UI (finally)
Removed visual clutter to improve focus.
All actions are now grouped into a hamburger menu β open it to access your toolbox.
π§ Chat with your diagram (new!)
Ask where ideas are, request suggestions, or explore your content conversationally.
π Document generation β rebuilt from scratch
Now you can control depth, formatting, and even let AI add insights.
π§© Markdown renderer β fully redesigned
Standardized rendering, new callouts (GitHub-style), better headings, and more.
π§ Guided onboarding for public links
First-time users now get a tailored onboarding when opening shared maps.
πΎ No more lost ideas
Closing or clicking outside now prompts you to save or discard changes.
β‘ UX & interaction improvements (add button and current idea path)
Add button + highlight path auto-hide while dragging
Press ESC anytime to hide them
π Better Markdown editing
Inline code now behaves properly (no more full-width blocks).
π Account & preferences
Password recovery flow is now complete
Marketing email preferences can be managed anytime
π§ AI controls
You can now fully disable AI suggestions β and it stays off across sessions.
π Fixes
Fixed project names in the sidebar
π Hereβs whatβs new:
β¨ Focus Mode
Highlight a node and isolate its entire branch. Everything else disappears so you can think clearly and go deeper.
π§© Collapse / Expand Nodes
Hide irrelevant branches and reduce noise. Work only on what matters right now.
π AI Document Generation
Turn your entire mind map into a clean Markdown document β raw or fully structured with AI. From ideas β real content in seconds.
π§ Smarter AI Suggestions
Better depth, better context, more useful expansions across all AI features.
β‘ Manual Suggestion Trigger
Force AI to generate ideas for any specific node whenever you want.
π Reset & Regenerate
Clear all suggestions and generate fresh ones instantly.
π Fixes & Improvements
Fixed node editor cursor mismatch
Fixed character limit indicator accuracy
Built for people who donβt just brainstorm β they build, structure, and ship.
Would love your feedback β€οΈ
Big update just shipped π
Focused on speed, usability, and making idea execution even easier.
Whatβs new:
β‘ All AI features are now faster
Every AI workflow is now asynchronous.
That means smoother interactions, faster responses, and less waiting.
π§ Upgraded to GPT-5 models
We reviewed and upgraded all AI models across the platform.
Smarter, faster, more modern.
π NEW: Generate mind maps from documents
Upload any document and instantly create an initial structured project / mind map.
Perfect for:
research
planning
study notes
strategy docs
brainstorming
π οΈ Improved document generation
New settings button lets you customize generation depth, style, and formatting.
π₯οΈ Fullscreen node editing
New maximize button for distraction-free editing.
π― Smarter node responsiveness
Font size now adapts better to available node space.
π New Landing Page
Clearer messaging, stronger value proposition, better onboarding.
π³ Localized pricing & payments
Now available in BRL and USD.
π·οΈ Better project organization
Custom project sections now use chips for faster navigation.
π UX Fixes
AI Summary now closes automatically when opening other tools or modals.
Weβre building a tool that helps turn:
ideas β maps β documents β execution
Would love your feedback π
This update is BIG π
Some of the most requested features finally arrived:
π Dark Mode
You can now use a full dark theme or sync automatically with your system settings.
π± Mobile improvements
The platform is now far more responsive and finally feels great on smartphones.
π€ New Presentation Mode
Built specifically for meetings, discoveries, brainstorming sessions, and demos.
In presentation mode:
editing is locked
accidental drags are prevented
the UI is optimized to showcase the map itself
π§ Categories are nowβ¦ Perspectives
This change aligns much better with the product vision.
Ideas can now represent different perspectives using:
colors
icons
filters
visual highlights
β¨ AI-powered perspective suggestions
AI now analyzes ideas and suggests the most appropriate perspective automatically.
π Emoji reactions are here
Working collaboratively on discoveries or brainstorming?
Now people can react directly to ideas.
π¨ Tons of new icons added
New icons for projects and perspectives.
One of them definitely represents you π
π§° Improved toolbox
Now scrollable, making it much easier to navigate through all available tools.
π More translations added
Small details that make the experience feel much more polished.
π Important fixes
Fixed collapsing child ideas
Fixed idea deletion not syncing properly in collaborative mode
Fixed collaborator avatars not loading
Fixed invalid password login error message
Every update makes the platform feel less like βjust another mind mapβ
and more like a real thinking and collaboration workspace.
And honestlyβ¦ itβs becoming REALLY fun to build π
Another big weekly update just shipped π
This week was heavily focused on creativity and writing workflows.
β¨ New Drawing Mode
Inside every node you can now switch between:
π Markdown notes
π¨ Free drawing canvas
Sketch arrows, flows, diagrams, wireframes or anything you imagine.
π Mermaid Diagram Support
Create flowcharts, architectures, sequences and diagrams directly inside your ideas.
π§Ό Editor Toolbar Redesign
Finally modernized the editor UI (goodbye Windows 95 π)
π Better Writing Experience
Improved usable writing area
Cleaner editing flow
Spell checking support
π Fixes
Presentation panels are now properly responsive.
ββββββββββββββββββββββββββββββββββββββββββββββββββββββββββββββββββββββββββββββββββββββββββββββββββββββββββββ
MindCircle keeps evolving into more than just a mind mapping tool.
Itβs becoming a full workspace for thinking, visualizing and executing ideas π
Looks like someone didnβt sleep π
Just shipped some fresh updates:
β¨ New Context Menu
Rebuilt from scratch for better usability and faster interactions.
π Enhanced callouts
Now everyone can use GitHub style on callouts, like [!WARNING]
π Improved Public Links
Now customizable: share node details, AI summaries, or full documents.
π AI Summary in Markdown
Now fully in Markdown β cleaner and easier to use.
β‘ Performance Boost
βClear & regenerate suggestionsβ is now much faster.
π Fixes
Fixed broken menu bar links
More improvements coming soon β feedback always welcome π