Launching today

Daigram
Turn YouTube videos into interactive concept maps
1 follower
Turn YouTube videos into interactive concept maps
1 follower
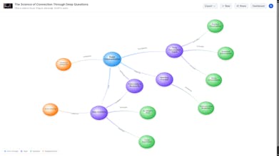
Transform any YouTube video into an interactive concept map in ~60 seconds. Paste a URL → AI extracts concepts → Get an interactive graph showing how ideas connect. Click nodes for summaries, drag to rearrange, save layouts. Perfect for visual learners and students organizing research. Tech: Next.js, Claude (Anthropic), D3.js, Neon Postgres Try free: 5 diagrams, then pay-as-you-go (~$0.04/diagram)













