Launching today
ClawUI
Manage all your Claude Code sessions from one web dashboard
1 follower
Manage all your Claude Code sessions from one web dashboard
1 follower
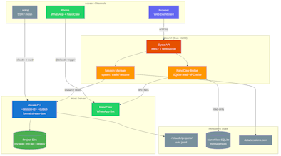
ClawUI is a web dashboard for Claude Code power users. Start, stream, and resume AI coding sessions from your browser β or even WhatsApp. Instead of juggling terminal windows, ClawUI gives you a single place to manage every Claude Code session across all your projects. Watch output stream in real-time via WebSocket, inspect thinking blocks and tool calls, drag-drop file attachments, browse and install plugins, and pick up any session from terminal with `claude -r `.










