
Zenphi
Google Workspace automation, simplified.
4 followers
Google Workspace automation, simplified.
4 followers
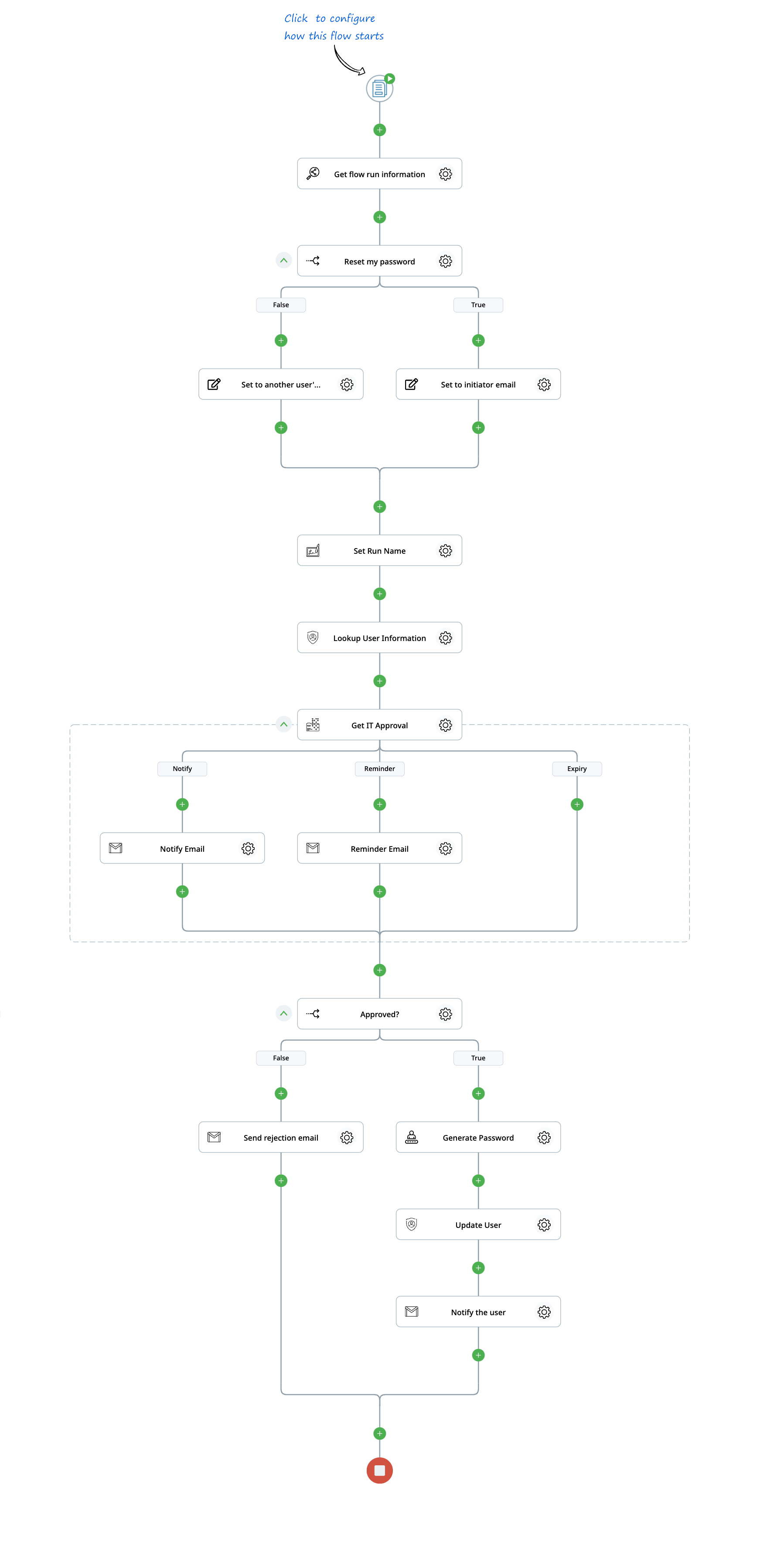
Zenphi is a no-code process automation platform built specifically for Google Workspace, empowering users to easily automate, connect and optimize their workflows. Providing everything you need to automate any business process from on- and offboarding to invoice processing, Google Workspace administration, approval workflows and more, zenphi’s drag-and-drop builder enables powerful automation without coding. If you can draw a flowchart of your process, then you can automate it with zenphi.





