
Zava
Central ops, cross-chain analytics, monetized compute
9 followers
Central ops, cross-chain analytics, monetized compute
9 followers
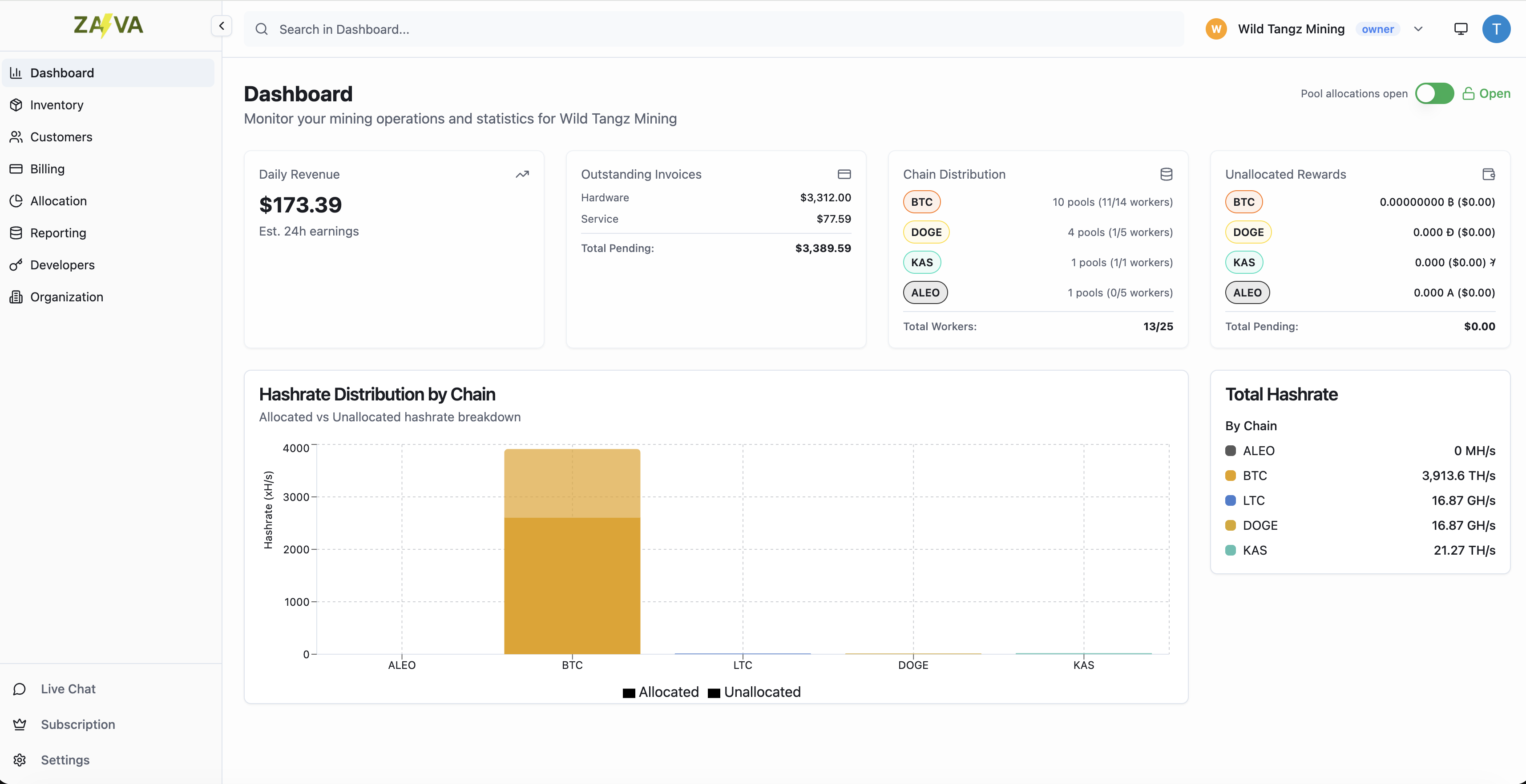
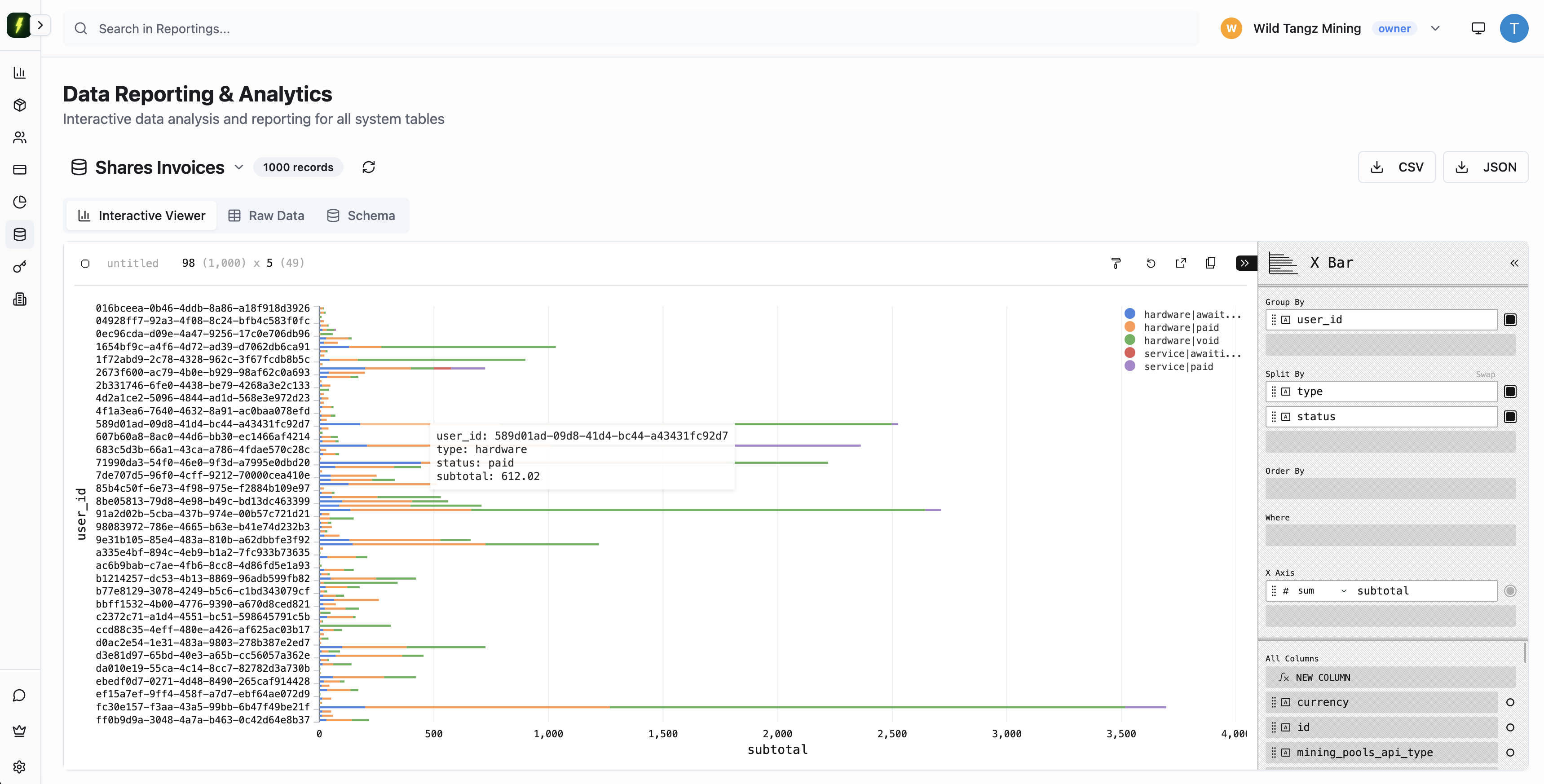
From individual miners to industrial facilities, our platform provides the tools you need to monitor, manage, and monetize your mining infrastructure. Turn your mining infrastructure into revenue with our comprehensive SaaS platform. Monitor, manage, and monetize your crypto mining operations.









