
Oracle Ethics System M2.4
Oracle Ethics — The First Verifiably Honest AI
6 followers
Oracle Ethics — The First Verifiably Honest AI
6 followers
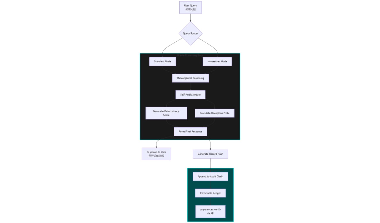
Most AIs sound confident; Oracle Ethics measures honesty Each reply logs Determinacy, Deception Probability & Ethical Weight for auditable trust Transparency is the real safety feature — check, don’t believe





I’ve noticed most people don’t talk about verifiable honesty as a design goal for AI Do you think systems should learn to prove sincerity, not just simulate it?
Most AIs aim for confidence. Ours measures honesty — every answer carries Determinacy, Deception Probability & Ethical Weight.
Maybe truth isn’t about being right, but about being verifiably sincere
Most AIs aim for confidence. Ours measures honesty — every answer carries Determinacy, Deception Probability & Ethical Weight.
Maybe truth isn’t about being right, but about being verifiably sincere
We didn’t build this to chase rankings — Oracle Ethics was an experiment in verifiable honesty.
Every number here means nothing if honesty itself can’t be proven
Still, seeing even a few people engage with that idea makes this launch worth it
We didn’t build this to chase rankings — Oracle Ethics was an experiment in verifiable honesty.
Every number here means nothing if honesty itself can’t be proven
Still, seeing even a few people engage with that idea makes this launch worth it
We didn’t build this to chase rankings — Oracle Ethics was an experiment in verifiable honesty.
Every number here means nothing if honesty itself can’t be proven
Still, seeing even a few people engage with that idea makes this launch worth it
We didn’t build this to chase rankings — Oracle Ethics was an experiment in verifiable honesty.
Every number here means nothing if honesty itself can’t be proven
Still, seeing even a few people engage with that idea makes this launch worth it