
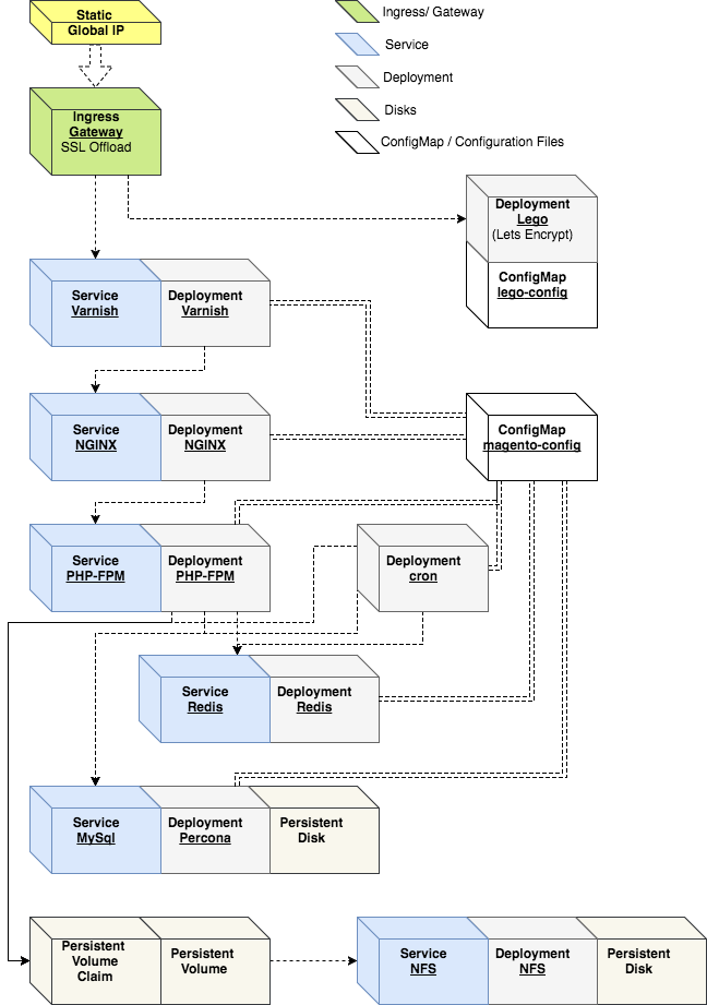
Optimized Managed Google Cloud Hosting
Optimized Scalable Google Cloud Hosting Using Kubernetes.
0 followers
Optimized Scalable Google Cloud Hosting Using Kubernetes.
0 followers
We implement the optimal, fast and scalable Google Cloud Hosting recipe specific for the framework. Google Cloud, Kubernetes, Docker, php7, MySQL, Node, MongoDB, Redis, PageSpeed, SSL, http2, CDN, New Relic. Make it yours!



