
Memori – Rust+SQLite persistent memory
Rust-powered persistent memory for AI coding agents
2 followers
Rust-powered persistent memory for AI coding agents
2 followers
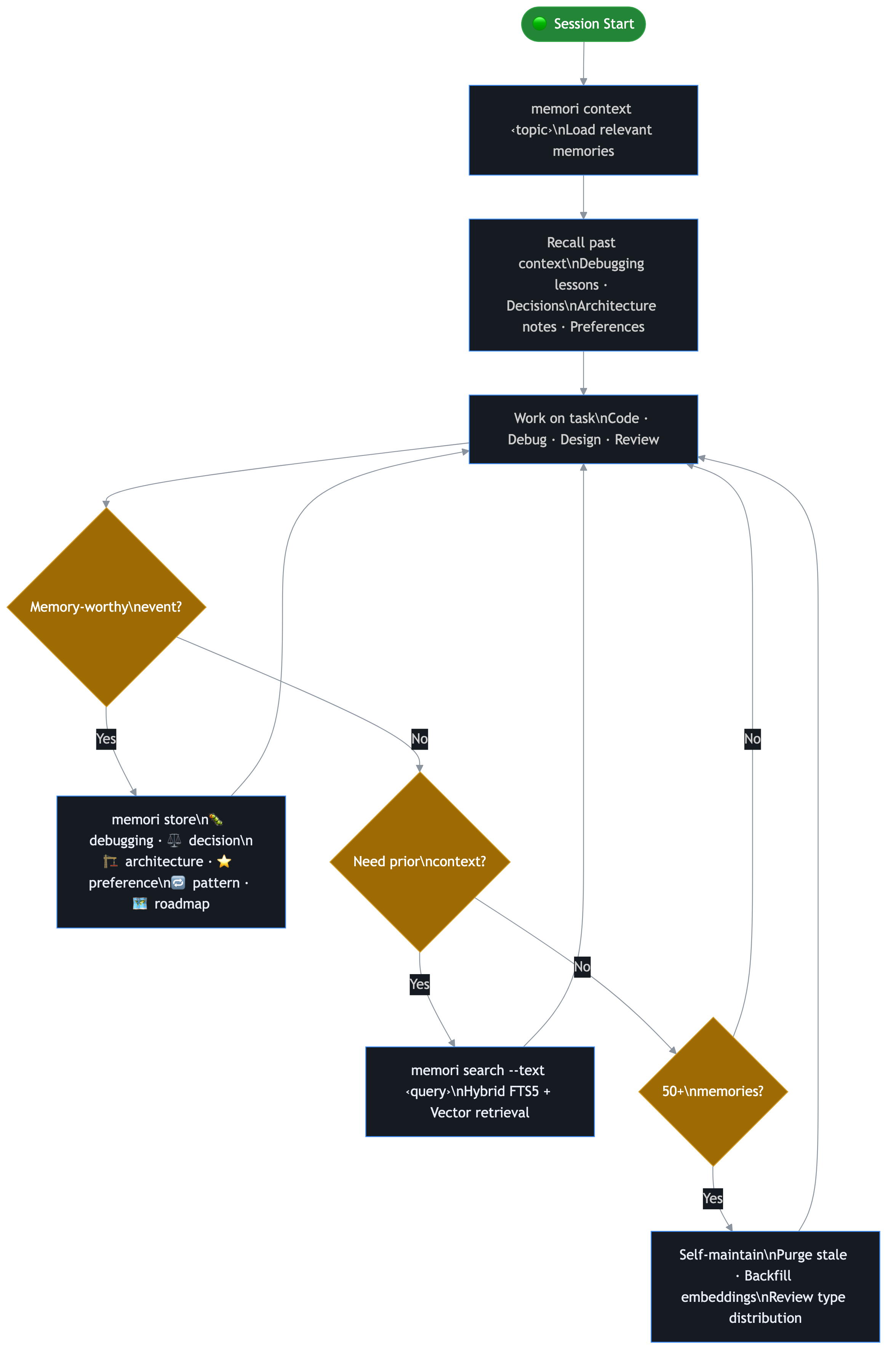
AI coding agents forget everything between sessions. I built Memori -- a Rust-powered persistent memory layer that fits in a single SQLite file. 43µs reads. Zero API keys. Zero cloud. Zero config. Open source, MIT licensed. github.com/archit15singh/memori




