Launched this week

Melometric
Spotify listening analytics
2 followers
Spotify listening analytics
2 followers
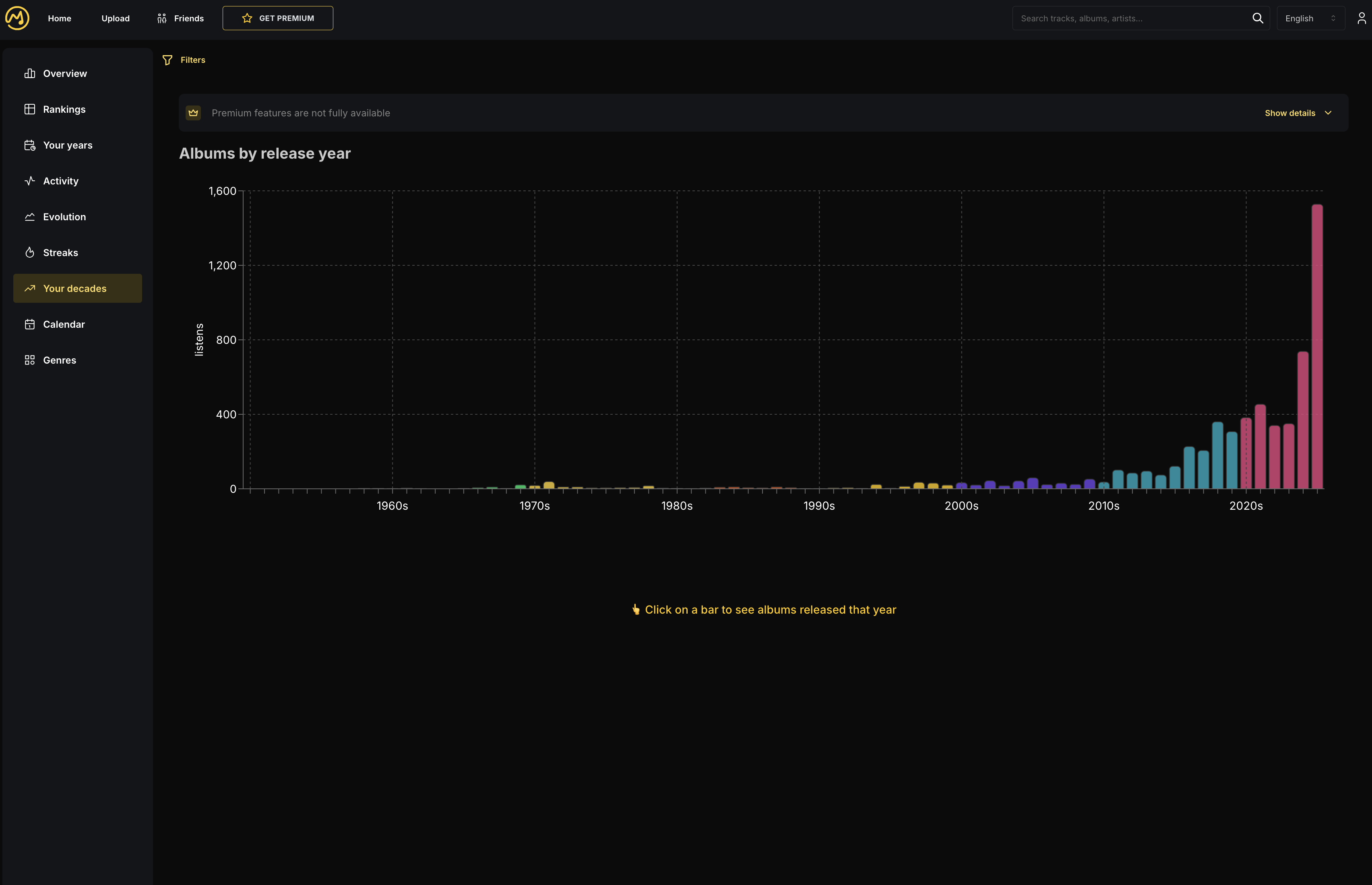
Analyze and share your Spotify listening history with advanced stats, playful visualizations, and surprising insights about your music taste. Melometric is like a lifetime Spotify Wrapped — giving you access to everything Spotify doesn’t show you. Dive into your top artists, tracks, and genres, explore how your taste has evolved over time, and uncover patterns you didn’t even know existed.






Hey,
This is melometric, basically every stat you can think of about your musical listening habits, basically same as Spotify wrapped, but with much more stats, and not limited to a single year!