GitHub
Multi-Service Debug Sandbox
2 followers
Multi-Service Debug Sandbox
2 followers
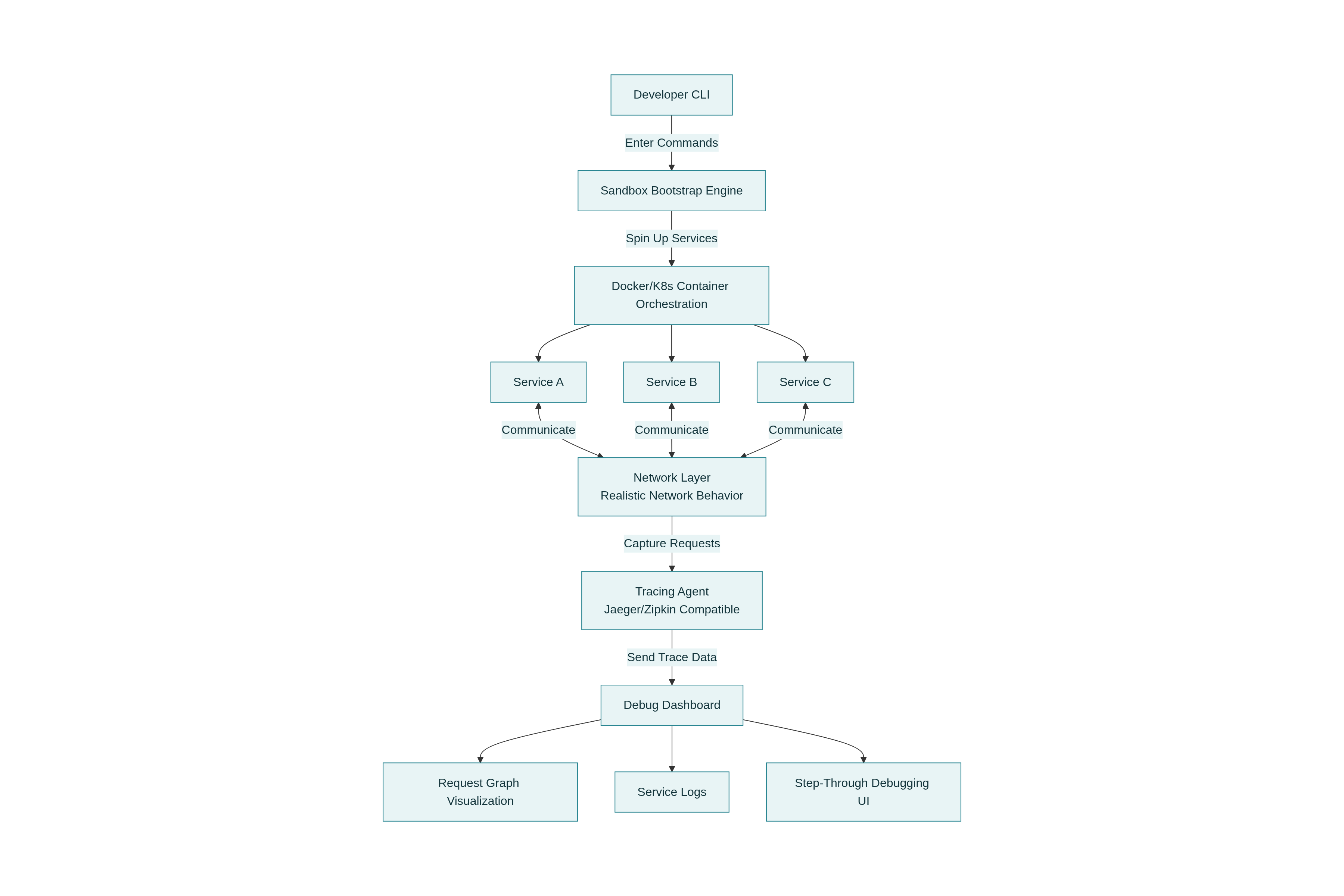
IDE-like debugging sandbox for microservices. Contribute to kp7008/multi-service-debug-sandbox development by creating an account on GitHub.
2 followers
2 followers
