When you get a new bug report from your users - you're not a software engineer anymore. You become a true detective, trying to get a clue why something went wrong in your app...
๐ค What if you can fix bug/crash without trying to reproduce it? ๐ค What if you can see all required information and exact cause of the problem right away, without wasting your time figuring it out?
๐ My friend and co-founder made Clue โ a simple smart-bug report framework for iOS, which allows your users to record full bug/crash report and send it to you as a single .clue file via email. Please, check it out and give your feedback!
Clue records all required information so youโll be able to fix bug or crash really fast. ๐ Just import and setup Clue.framework in your iOS application (Xcode project) and you'd be able to shake the device (or simulator) to start bug report recording. During that recording you can do whatever you want to reproduce the bug.
Thanks for your feedback ahead.
Wow!
@lisadziuba Thanks for hunting ๐
Lisa already said pretty much everything about Clue.
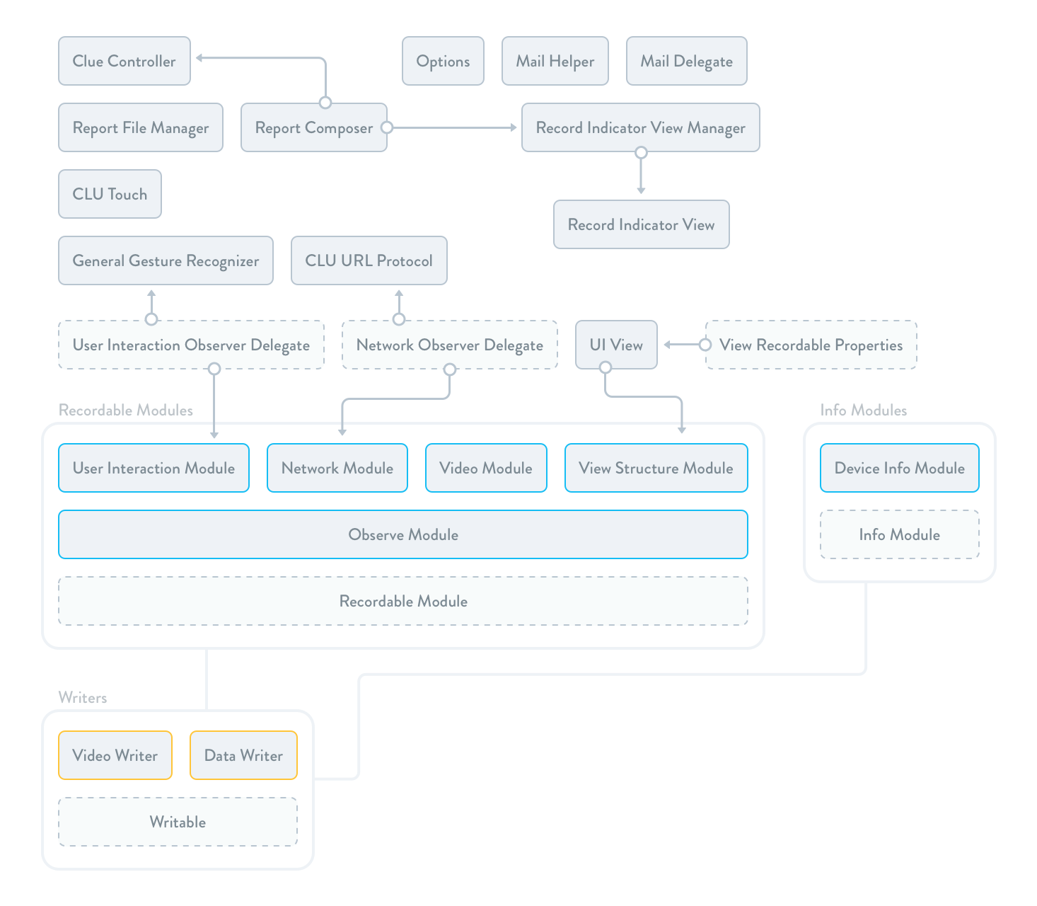
It is Flexible bug report framework for iOS which you can easily extend and customize for you own needs (and I encourage you to do so).
For example you can add your own custom recordable module, to record users' location, or custom logs.
Check out the "Hackable" section https://github.com/Geek-1001/Clu... in README
I hope this little tool will help someone with bug fixing.
Feedback is welcome! ๐ค
Donโt Panic by Lemon.io
Slideshot
Ecoisme 2.0