
Add to Sheets Chrome extension
Right click and add anything to a Google Sheet column
336 followers
Right click and add anything to a Google Sheet column
336 followers
Add to Sheets is a Chrome extension that lets you add content from anywhere on the web to a Google Sheets spreadsheet. Save hours of manual copying and pasting. Instead, right-click and save content from the web directly to your Google Sheets spreadsheets.
Use Quick Row Entry & No-code Automations to find and save data, emails, and links from any site.
This is the 3rd launch from Add to Sheets Chrome extension. View more
Add to Sheets Chrome Extension
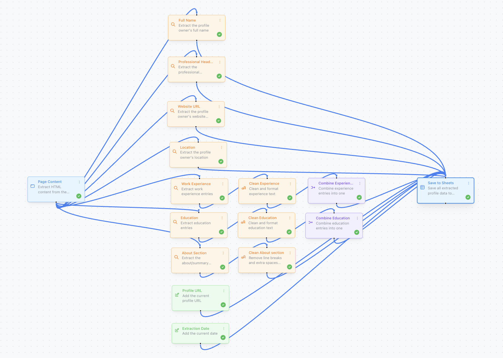
Iโm excited to introduce No-code Automations - a new feature in the Add to Sheets Chrome extension that lets you build data processing workflows using a visual, drag-and-drop interface to save webpage data to Google Sheets. No coding experience required!






Free Options
Launch Team / Built With






Add to Sheets Chrome extension
Hi Product Hunt community ๐,
This launch is jam packed!
Add to Sheets is a Chrome extension that lets you right-click to add any content to Google Sheets. Save hours of manual copying and pasting. Instead, right-click and save content from the web directly to your Google Sheets spreadsheets in a single click.
And now, No-code Automations and Quick Row Entry:
๐ No-code Automations: Build automations that pull data from any page into Google Sheets when you use on a websiteโno code. Start with a template, map columns, and run. Once set up, the automations can run with a single click or keyboard shortcut, saving you hours of repetitive copy/paste work.
Guide: Add to Sheets Automation Guide
Blog post: No-code Automations: Build Data Workflows Without Writing Code
---
๐ Quick entry for full rows: the extension creates input fields based on your Sheet columns for data entry as you browse. There are also keyboard shortcuts for fast bulk data entry into spreadsheets and templates. This stays open in the extension side panel while you navigate, etc.
Blog post: Quick Row Entry for Google Sheets: Automatic form generation for spreadsheet columns and templates
---
For both features, There is no limit on the number of times that you can use the extension to extract data or the number of rows that you can save. Also, all of your data is stored locally in your browser. That means it never leaves your browser and is not stored any where else. The extension only sends data to Google Sheets when you use the extension to add content to a sheet.
I'm excited to continue improving the extension and adding new features to make it even more useful for you.โจStay on the lookout for update announcements and new features. I'd love to hear your feedback and suggestions for how we can make Add to Sheets even better.โจ
The extension is also compatible with Brave and Microsoft Edge browsers.
Thanks for checking out the launch!
Chrome Web Store: Add to Sheets - Save to Google Sheets in 1 click