
Nodebook
graph-based note-taking, reference management, and organizer
0 followers
graph-based note-taking, reference management, and organizer
0 followers
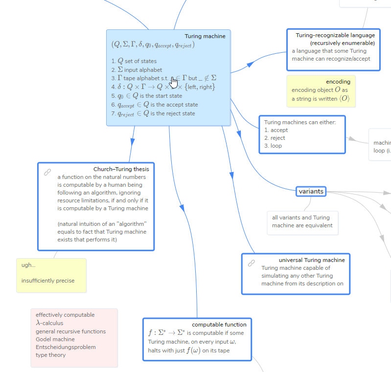
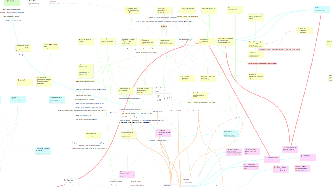
Organize all your papers, files, notes and useful links into beautiful interactive graphs, and share with others to collaborate and discuss your ideas.







(blank)
(blank)