
EntityPal
Visualize complex fund structures—no more spreadsheet hell
4 followers
Visualize complex fund structures—no more spreadsheet hell
4 followers
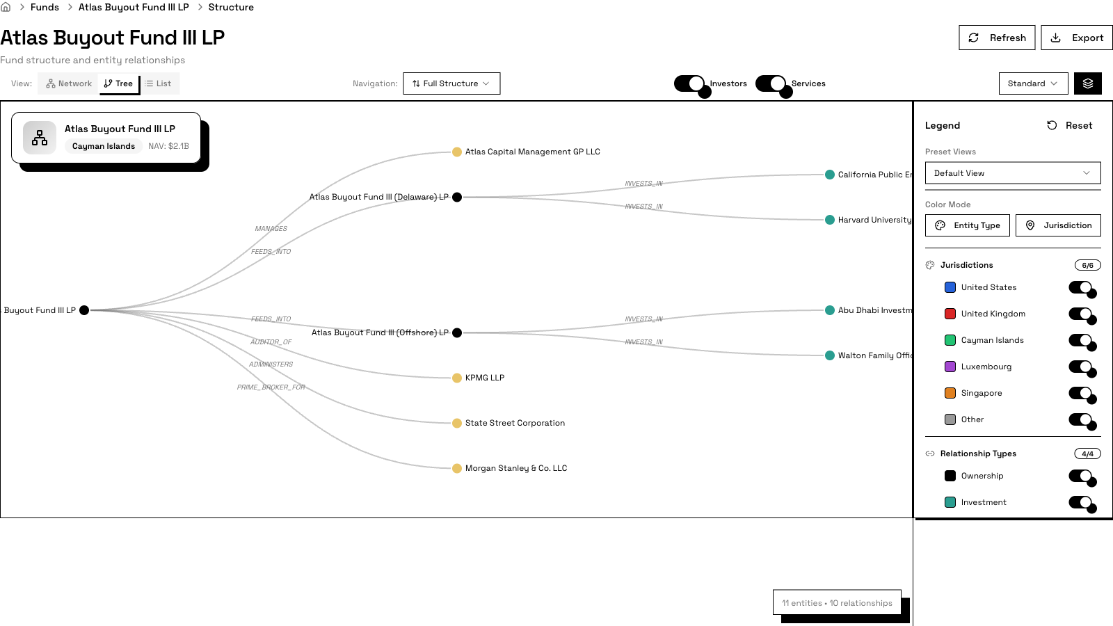
Fund managers juggle master-feeders, SPVs, co-investment vehicles, and dozens of related entities—yet most still track everything in Excel nightmares EntityPal is entity management purpose-built for PE, VC,and hedge funds. Unlike generic corporate tools, we understand fund hierarchies ✦ Interactive structure chart visualization ✦ Track investors, service providers &documents in one place ✦ Audit-ready entity records ✦ Built by a fund operations veteran who lived this pain Early access open





