
CloudNetDraw
Automated Azure Network Diagrams
3 followers
Automated Azure Network Diagrams
3 followers
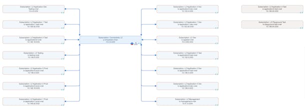
CloudNetDraw automatically visualizes your Azure network. It generates Draw.io diagrams based on your real environment: ✔️ Hub/Spoke detection ✔️ Peering relationships ✔️ NSG + UDR markers Great for documentation, audits, and understanding complex setups.







Free
Launch Team

Universal-3 Pro by AssemblyAI — The first promptable speech model for production
The first promptable speech model for production
Promoted
Maker
📌Report
