
Startup Toolkit
Interactive how-to guides to launch your startup
80 followers
Interactive how-to guides to launch your startup
80 followers
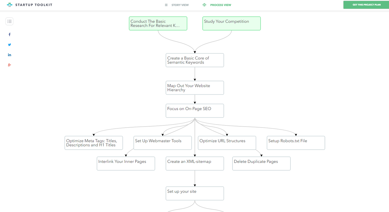
Project management Tool Casual.pm has developed a unique interactive "how to" guides for startups called "Startup Toolkit". The guides are FREE to use.





Startup Toolkit
AISQ Squirrly: End-to-End AI Marketing
Startup Toolkit
Foundersuite
Product Runt
Stekpad
Social Friendzy
Startup Toolkit
Startup Toolkit
Startup Toolkit
AI Chatbots in Messengers
Startup Toolkit
Startup Toolkit
Bugsee
Startup Toolkit
Bugsee
Startup Toolkit
Startup Toolkit
Bugsee