Launching today

Cody Article Writer
AI Agent Skill that helps you write research-backed articles
3 followers
AI Agent Skill that helps you write research-backed articles
3 followers
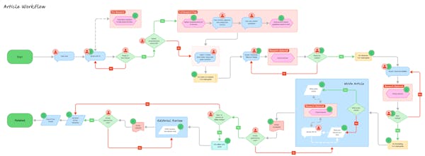
Cody Article Writer is an AI Agent Skill that helps you write research-backed articles through a structured, iterative workflow, with approved sources, optional citations, reusable style guides, metadata, and clean Markdown export. - ibuildwith-ai/cody-article-writer





Free
Launch Team

Framer — Launch websites with enterprise needs at startup speeds.
Launch websites with enterprise needs at startup speeds.
Promoted
Hunter
📌Report
